首页
关于我们
中心简介
内设部门
科技服务
科技政策
科技资源
科技活动
评价鉴定
等级考试
专项考试
技能人才社会服务
成绩查询
证书查询
医药教育
培训通知
总结回顾
网课及近期培训
生物安全
生安在线课堂
生安动态
生安政策
信息公开
工作动态
通知公告
安全管理
预算决算
党建工作
支部动态
主题教育
党史学习教育
重庆市卫生健康委员会
|
职能职责
|
联系我们
首页
关于我们
中心简介
内设部门
科技服务
科技政策
科技资源
科技活动
评价鉴定
等级考试
专项考试
技能人才社会服务
成绩查询
证书查询
医药教育
培训通知
总结回顾
网课及近期培训
生物安全
生安在线课堂
生安动态
生安政策
信息公开
工作动态
通知公告
安全管理
预算决算
党建工作
支部动态
主题教育
党史学习教育
首页
>
信息公开
>
预算决算
信息公开
工作动态
通知公告
安全管理
预算决算
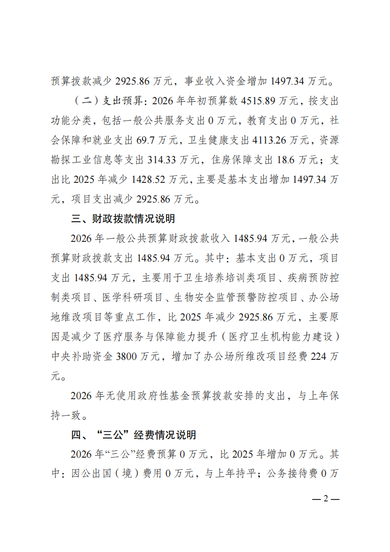
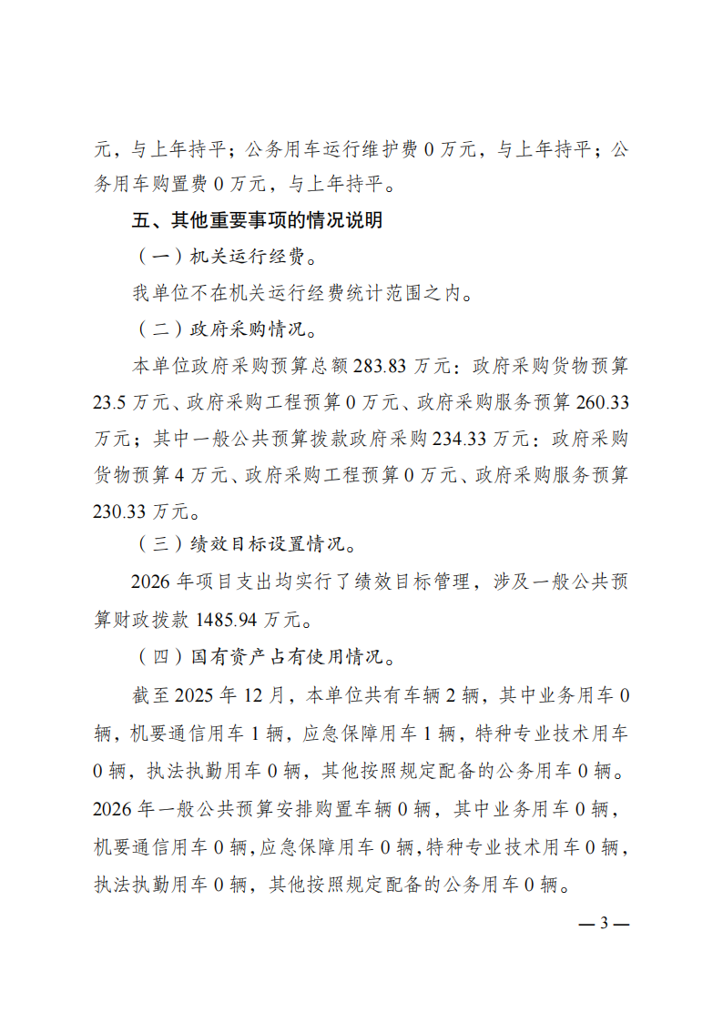
2026年单位预算情况说明
发布时间:2026-03-02
浏览量:660
手机扫描浏览
通讯地址:重庆市两江新区宝环路420号
联系电话: 023-67163177
电子邮件: cqwszjs1996@163.com
ICP备案编号:
渝ICP备19001632号-1
订阅号
服务号
Copyright(C) 重庆市卫生健康科技发展中心 All Rights Reserved